
| 對我來說,每一次的拍攝都是不同的挑戰,雖然需要爬山、熬夜或在寒風下等待拍攝時機,也經常無功而返,但我卻樂此不疲,一切只為了拍攝到理想畫面的那一刻。 | |
| 攝影豐富了我的生活,只要你也願意拿起相機去探索這個世界。 |

| 2018PX3法國巴黎攝影大獎 金獎 | |
| 2018ONE EYELAND攝影比賽世界十大風景攝影師 |

| 風景攝影迷人之處,是可以透過相機捕捉最美麗的瞬間,並將自然景色以自己獨特的視野與想法展現出來變成作品,使風景不再只是風景。 |
| 課程注意事項 | |
| 此課程費用不包含車資、住宿以及餐費 | |
| 本課程為帶狀課,請先自行評估時間及難易程度。開課前三日不接受取消退費(報名費可轉換其它課程抵用);8/9正式開課後恕無法再受理退費,亦不得轉換課程。 | |
| 開課前將可收到講師建立 LINE 群組之加入通知,以便公告課程相關細節。 | |
| 如不可抗力因素,或未達開課人數,主辦單位得以保留變更課程之權利。 | |
| 服務專線 | |
| (02) 2740-3366 分機 #273 (課程小組) | |
| 服務時間 | |
| 週一 至 週五 | |
| 上午時間 10:30-12:00 | |
| 下午時間 13:30-18:00 | |
| 現代風景攝影拍攝觀念、國際風景攝影趨勢剖析 | |
| 室內課 > 8/9(三) | |
| 1.單眼相機重點操作項目介紹 | |
| 2.使用設備器材講解(例: 圓形濾鏡、方型濾鏡、腳架介紹與場合) | |
| 3.構圖、光影、色彩分析重要性 | |
| RAW檔調整後進Photoshop到出圖的流程 | |
| 室內課 > 8/16(三) | |
| 1.Photoshop Camera Raw 操作 | |
| 溪曝與森林主題編修(RAW檔調整 - Photoshop疊圖) | |
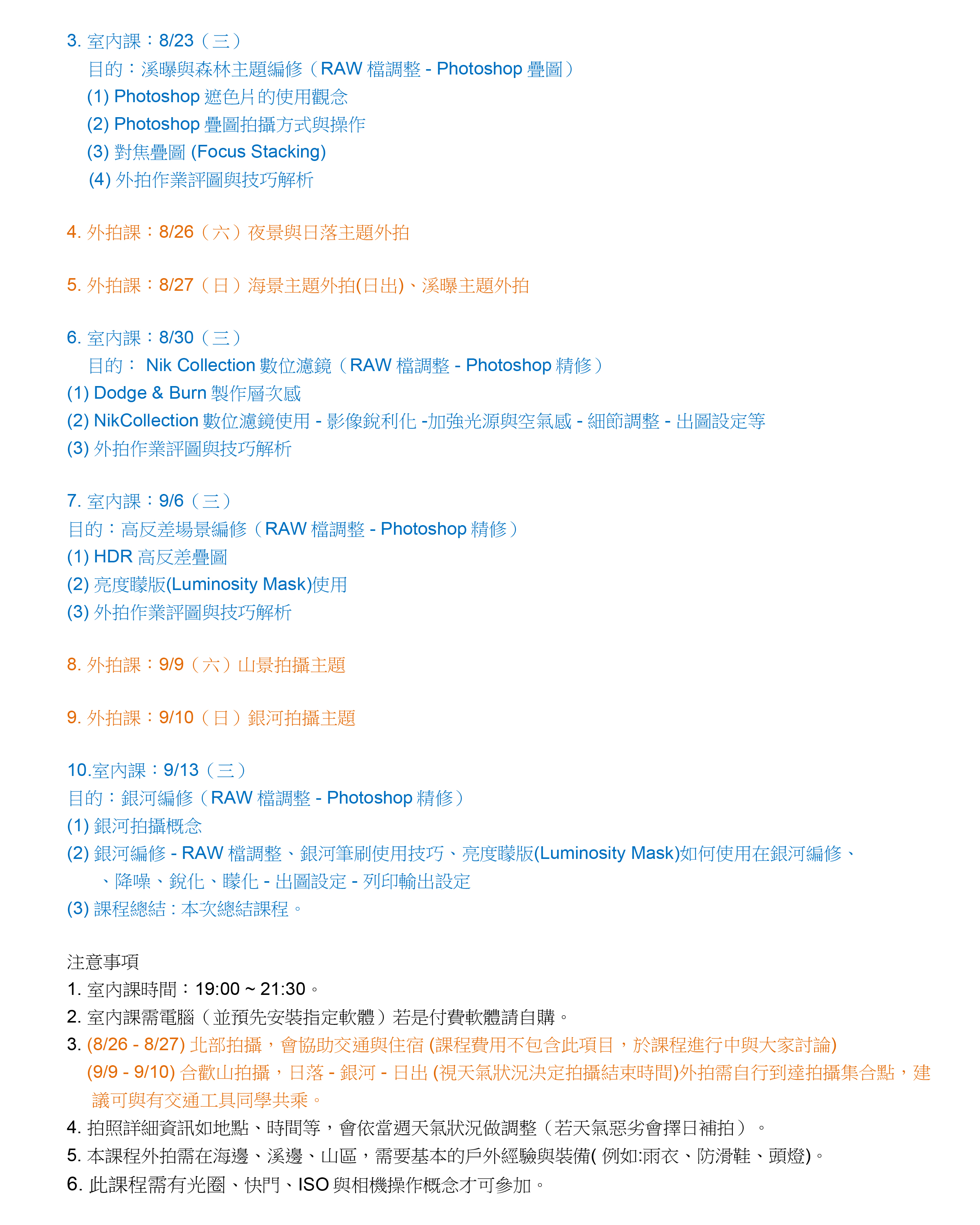
| 室內課 > 8/23(三) | |
| 1.Photoshop遮色片的使用觀念 | |
| 2.Photoshop疊圖拍攝方式與操作 | |
| 3.對焦疊圖 (Focus Stacking) | |
| 4.外拍作業評圖與技巧解析 | |
| 外拍課 >8/26(六)夜景與日落主題外拍 | |
| 外拍課 >8/27(日)海景主題外拍(日出)、溪曝主題外拍 | |
| Nik Collection數位濾鏡(RAW檔調整 - Photoshop精修) | |
| 室內課 > 8/30(三) | |
| 1.Dodge & Burn製作層次感 | |
| 2.NikCollection數位濾鏡使用- Dodge & Burn製作層次感 - 影像銳利化 -加強光源與空氣感 - 細節調整 - 出圖設定等 | |
| 3.外拍作業評圖與技巧解析 | |
| 高反差場景編修(RAW檔調整 - Photoshop精修) | |
| 室內課 > 9/6(三) | |
| 1.HDR 高反差疊圖 | |
| 2.亮度矇版(Luminosity Mask)使用 | |
| 3.全景拍攝方式 | |
| 外拍課> 9/9(六)山景拍攝主題 | |
| 外拍課> 9/10(日)銀河拍攝主題 | |
| 銀河編修(RAW檔調整 - Photoshop精修) | |
| 室內課> 9/13(三) | |
| 1.銀河拍攝概念 | |
| 2.銀河編修 - RAW檔調整、銀河筆刷使用技巧、亮度矇版(Luminosity Mask)如何使用在銀河編修、降噪、銳化、矇化 - 出圖設定 - 列印輸出設定 | |
| 3.課程總結 : 本次總結課程。 | |
| 注意事項 | |
| 1. 室內課時間> 19:00 ~ 21:30。 | |
| 2. 室內課需電腦(並預先安裝指定軟體)若是付費軟體請自購。 | |
| 3. (8/26 - 8/27) 北部拍攝,會協助交通與住宿 (課程費用不包含此項目,於課程進行中與大家討論)(9/9 - 9/10) 合歡山拍攝,日落 - 銀河 - 日出 (視天氣狀況決定拍攝結束時間)外拍需自行到達拍攝集合點,建議可與有交通工具同學共乘。 | |
| 4. 拍照詳細資訊如地點、時間等,會依當週天氣狀況做調整(若天氣惡劣會擇日補拍)。 | |
| 5. 本課程外拍需在海邊、溪邊、山區,需要基本的戶外經驗與裝備( 例如:雨衣、防滑鞋、頭燈)。 | |
| 6. 此課程需有光圈、快門、ISO與相機操作概念才可參加。 | |